В Корее смогли восстановить двигательную функцию обезьяны, парализованной в результате инсульта, путем подавления образования перекиси водорода и коллагена
- 3 часа назад
- 7 мин. чтения
Корреспондент Гу Бон Хёк
- Институт фундаментальных наук Южной Кореи (IBS) смог выяснить причин инсульта и предложить новый метод лечения
- Астроциты стимулируют выработку коллагена, что приводит к гибели нервных клеток
- Подтверждена эффективность новоразработанного препарата; имеются перспективы для клинических испытаний

В результате введения новоразработанного препарата KDS12025 обезьянам с инсультом двигательные нарушения полностью исчезли всего за неделю. В эксперименте по подбиранию фруктов обезьяна с инсультом не могла двигаться из-за двигательных нарушений, но обезьяна, прошедшая лечение KDS12025, справилась с задачей все 10 раз [Предоставлено IBS]
Исследовательская группа под руководством Ли Чан Чжуна из Института фундаментальных наук (IBS), занимающаяся изучением памяти и нейропластичности, совместно с исследователями из Университета Ыльчжи предложила новый метод лечения, основанный на изучении причин возникновения инсульта. По данным исследователей, когда кровеносные сосуды головного мозга закупориваются и происходит чрезмерное образование «перекиси водорода (H2O2)», астроциты начинают вырабатывать коллаген, что приводит к гибели нервных клеток. То есть, достаточно лишь подавить выработку перекиси водорода и коллагена, чтобы предотвратить повреждение мозга, вызываемое инсультом.
В ходе экспериментов по введению нового препарата «KDS12025», разработанного ими на основе данного принципа, приматам с инсультом, исследователи подтвердили возможность смягчения нервных повреждений и восстановления двигательных функций. Это стало прорывом в лечении цереброваскулярных заболеваний, включая ишемический инсульт, такой как церебральный инфаркт.
Астроциты — это клетки, составляющие наибольшую часть мозга, которые в обычных условиях выполняют функцию стабилизации и защиты мозга. В частности, известно, что при возникновении инсульта они образуют глиальный барьер вокруг поврежденного участка, предотвращая распространение заболевания. Однако исследователи обнаружили, что этот защитный барьер может, напротив, стать причиной гибели нервных клеток. После инсульта уровень перекиси водорода резко повышается, что возбуждает астроцитов и заставляет их вырабатывать коллаген 1 типа. Сформировавшийся таким образом глиальный барьер окружает нервные клетки и приводит к их гибели. Это опровергает устоявшееся представление о роли астроцитов и проливает свет на фундаментальный механизм инсульта.
В результате введения KDS12025 - кандидата в лекарственные препараты, способного ингибировать выработку коллагена и удалять перекись водорода - мышам с инсультом, глиальная барьера практически исчезла, а гибель нервных клеток значительно уменьшилась; кроме того, сниженные двигательные способности вернулись к норме всего за неделю. В частности, было подтверждено восстановление нервных функций даже в случае введения препарата спустя 2 дня после инсульта. Это позволило значительно расширить «золотое время» для лечения инсульта, когда на счету каждая секунда.

Графический абстракт. Астроциты регулируют метаболизм и гомеостаз головного мозга, однако до сих пор остается неясным, каким образом окислительный стресс изменяет метаболизм астроцитов, приводя к повреждению нейронов. В данной работе мы показываем, что окислительный стресс активирует синтез коллагена I типа (COL1) в астроцитах посредством механизма, связывающего окислительно-восстановительные процессы с гликозилированием. Перекись водорода (H2O2) подавляет miR-29 и усиливает фокозилирование ядра, опосредованное фукозилтрансферазой 8 (FUT8), интегрируя посттранскрипционную и гликозилирование-зависимую регуляцию COL1. COL1, продуцируемый астроцитами, активирует интегриновую сигнализацию и способствует гибели нейронов. В модели фототромботического инсульта всплеск H2O2 вызывает астроглиоз, ремоделирование гликозилирования и экспрессию COL1, что приводит к формированию глиального барьера, потере нейронов и неврологическим нарушениям. Эти патологические каскады смягчаются астроцит-специфическим подавлением COL1 или FUT8 либо с помощью KDS12025, усилителя пероксидазы, снижающего нагрузку H2O2. Примечательно, что KDS12025 оказывает мощное нейропротективное действие в модели инсульта у приматов. В совокупности наши результаты выявляют беспрецедентный метаболический путь астроцитов, связывающий окислительный стресс с продукцией COL1, обусловленной гликозилированием, и выделяют всплеск H2O2, астроцитарный COL1 и FUT8 в качестве многообещающих терапевтических мишеней для восстановления после инсульта.

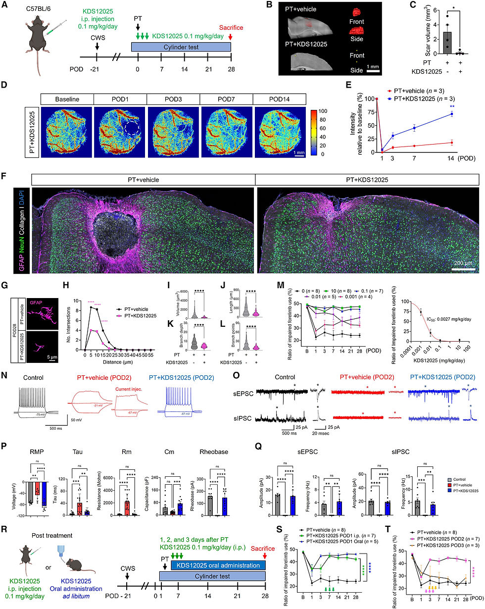
Рисунок 5. KDS12025, соединение, усиливающее действие пероксидазы и расщепляющее H2O2, ослабляет фиброзную перестройку, нейрональную дисфункцию и двигательные нарушения, вызванные PT
(A) Хронология эксперимента и схема лечения KDS12025 после CWS и PT.
(B) Типичные изображения SOCM и 3D-реконструкции фиброзных рубцов в группах PT + носитель и PT + KDS12025.
(C) Количественная оценка размера фиброзного рубца в группах PT + носитель и PT + KDS12025 (n = 4 мыши в группе; полоски ошибок обозначают SEM; U-критерий Манна-Уитни; ∗p < 0,05).
(D) Типичные изображения LSI до и после индукции PT с количественной оценкой интенсивности перфузии в области инфаркта (белая пунктирная линия) в группах PT + носитель и PT + KDS12025 (n = 3 мыши в группе).
(E) Количественная оценка относительной интенсивности перфузии в области инфаркта после PT в группах PT + носитель и PT + KDS12025 (n = 3 мыши в группе; полоски ошибок обозначают SEM; двусторонний ANOVA с пост-хок тестом Бонферрони, ∗∗p < 0,01).
(F) Типичные изображения DAPI (синий), коллагена I (белый), NeuN (зеленый) и GFAP (пурпурный) в области рубца на 28-й день после инсульта в группах PT + носитель и PT + KDS12025.
(G) Типичные реконструированные сигналы GFAP в группах PT + носитель и PT + KDS12025 на 28-й день после инсульта.
(H) Анализ Шолла морфологии астроцитов в группах PT + vehicle и PT + KDS12025 (данные получены от 4 мышей в каждой группе; двусторонний ANOVA с пост-хок тестом Бонферрони; ∗∗∗∗p < 0,0001).
(I–L) Количественный анализ морфологии астроцитов, включая объем дендритов (I), общую длину отростков (J), глубину ветвления (K) и точки ветвления (L) (данные получены от 4 мышей в каждой группе; непарный двусторонний t-критерий; ∗∗∗∗p < 0,0001).
(M) Количественная оценка нарушений функции передних конечностей в тесте с цилиндром при различных дозах KDS12025 (0, 10, 0,1, 0,01 и 0,001 мг/кг; n = 8, 7, 5 и 4 мыши в группе, как указано). Показаны кривые «доза-реакция» и ингибирования на 28-й день после операции (погрешности указывают на SEM). B, исходный уровень; POD, день после операции.
(N) Типичные кривые токового фиксатора, зарегистрированные на нейронах коры головного мозга в контрольной группе, группе PT + носитель и группе PT + KDS12025. Цифры на кривых обозначают мембранный потенциал.
(O) Типичные кривые sEPSC и sIPSC, зарегистрированные на корковых нейронах в группах «контроль», «PT + носитель» и «PT + KDS12025» на 2-й день после операции. Верхние кривые представляют sEPSC, а нижние — sIPSC. Звездочки обозначают сегменты, показанные с более высоким временным разрешением, чтобы подчеркнуть частоту и амплитуду событий.
(P) Количественная оценка внутренних свойств мембраны, включая потенциал покоя мембраны (RMP), постоянную времени мембраны (Tau), сопротивление мембраны (Rm), емкость мембраны (Cm) и реобазу, в группах контроля, PT + носитель и PT + KDS12025 (данные получены от 4 мышей в каждой группе; односторонний ANOVA с пост-хок тестом Бонферрони; ∗∗p < 0,01, ∗∗∗p < 0,001, ∗∗∗∗p < 0,0001).
(Q) Количественная оценка амплитуд и частот EPSC и IPSC в группах «контроль», «PT + носитель» и «PT + KDS12025» (данные получены от 4 мышей в каждой группе; односторонний ANOVA с пост-хок тестом Бонферрони; ∗∗p < 0,01, ∗∗∗p < 0,001, ∗∗∗∗p < 0,0001).
(R) Хронология эксперимента, иллюстрирующая схемы отсроченного лечения KDS12025 после PT.
(S и T) Количественная оценка нарушений функции передних конечностей после отсроченного введения KDS12025 (n = 8 мышей для PT + носитель; n = 7 для внутрибрюшинного введения KDS12025 на 1-й день после травмы (POD1); n = 5 для перорального введения; n = 7 для внутрибрюшинного введения на 2-й день после травмы (POD2); n = 3 для внутрибрюшинного введения на 3-й день после травмы (POD3); полоски ошибок обозначают SEM; двусторонний ANOVA с пост-хок тестом Даннетта; ∗∗∗∗p < 0,0001). Внутрибрюшинное введение на 1-й день после операции (S) и на 2-й день после операции, но не на 3-й день после операции (T), значительно улучшило функциональное восстановление (стрелки указывают на время и количество процедур).

Рисунок 7. Препарат KDS12025 эффективно устраняет патологические изменения, вызванные инсультом, в модели ишемического инсульта у приматов, вызванной фототромбозом
(A) Схематическое изображение плана эксперимента. PT — фототромбоз; POD — день после операции.
(B) Схематическое изображение области-мишени PT и типичное T2-взвешенное МРТ-изображение, демонстрирующее область инфаркта на 1-й день после операции. PMd — дорсальная премоторная кора; M1 — первичная моторная кора.
(C) Динамические изменения T2-взвешенных МРТ-сигналов в экспериментальных группах в указанные временные точки.
(D) Количественная оценка объема инфаркта на основе анализа МРТ в группах PT + плацебо (n = 4) и PT + KDS12025 (n = 3) (двусторонний ANOVA с пост-хок тестом Бонферрони, ∗∗∗∗p < 0,0001).
(E) ДТИ кортикоспинального тракта (КСТ) в указанные временные точки после ПТ и количественная оценка относительного количества КСТ на основе анализа ДТИ в группах ПТ + плацебо (n = 2) и ПТ + KDS12025 (n = 3) (двусторонний ANOVA с пост-хок тестом Бонферрони, ∗∗∗∗p < 0,0001, полоса погрешности: SEM).
(F) Схематическое изображение оценки и количественной оценки pRS (n = 4 для PT + носитель и n = 3 для PT + KDS12025, двусторонний ANOVA с пост-хок тестом Бонферрони, ∗∗∗∗p < 0,0001, полоса погрешности: SEM).
(G) Анализ AUC pRS (n = 4 для PT + плацебо и n = 3 для PT + KDS12025, критерий Манна-Уитни, ∗∗p < 0,05, полоса погрешности: SEM).
(H) Схематическое изображение теста на функцию захвата кистью и количественная оценка времени достижения (пороговое значение 10 с) и успешных захватов (погрешности указывают на SEM, двусторонний ANOVA с пост-хок тестом Бонферрони, ∗∗p < 0,01).
(I) Анализ AUC теста функции захвата кисти (n = 4 для PT + носитель и n = 3 для PT + KDS12025, критерий Манна-Уитни, ∗p < 0,05, полоса погрешности: SEM).
(J) Типичные изображения, окрашенные по ГЭМ и иммуногистохимически, демонстрирующие образование рубца и архитектуру глиального барьера, окрашенные на GFAP (фиолетовый), коллаген I (зеленый) и DAPI (синий).
(K) Типичные иммуногистохимические изображения, окрашенные на DAPI, NeuN (голубой) и GFAP (пурпурный), а также 3D-реконструированные изображения GFAP-положительных структур глиального барьера.
(L–O) Количественная оценка морфологии глиального барьера, включая объем (L), длину (M), глубину ветвления (N) и точки ветвления (O), в группах PT + носитель и PT + KDS12025 (0,03 мг/кг) (непарный двусторонний t-критерий; ∗∗p < 0,01, ∗∗∗∗p < 0,0001).
(P) Типичные MALDI-MSI-изображения N-гликанов в каждой экспериментальной группе. H, гексоза; N, N-ацетилглюкозамин; F, фукоза.
(Q и R) Количественная оценка интенсивности N-гликанов (H4N3F0 и H5N4F1) в области фиброзного рубца в группах PT + носитель и PT + KDS12025 (0,03 мг/кг) (погрешности указывают на SEM).

Ли Чан Чжун, руководитель исследовательской группы IBS по памяти и глиальным клеткам [Предоставлено IBS]
В эксперименте по введению KDS12025 приматам с инсультом было подтверждено, что через 3 дня размер очага поражения заметно уменьшился, а через неделю полностью восстановилась функция парализованной руки. В эксперименте по подбиранию фруктов обезьяна с инсультом не могла двигаться из-за двигательных нарушений, но обезьяна, прошедшая лечение KDS12025, успешно выполнила все 10 попыток. Поскольку эффективность препарата подтверждена на приматах, которые имеют высокую биологическую схожесть с человеком, это является убедительным доказательством клинической применимости препарата для лечения реальных пациентов с инсультом.
«Благодаря созданию «комплексной исследовательской системы», объединяющей весь процесс от «фундаментальных исследований» до «разработки новых лекарств» и «доклинических испытаний», который ранее осуществлялся разрозненно, нам удалось не только выяснить основные причины инсульта, но и предложить конкретные методы лечения» - сказал руководитель группы Ли Чан Чжун, добавив: «Как и в случае с KDS12025, мы и впредь будем посвящать себя фундаментальным научным исследованиям, способным принести непосредственную пользу человечеству и обществу».
Результаты данного исследования опубликованы 28 апреля в онлайн-версии международного научного журнала по метаболизму «Cell Metabolism».




Комментарии